理想ダイオードで電源OR回路のバックアップ電池寿命を延ばす方法~超低VF特性による電圧降下の低減~

バックアップ電池(オンボード電池)を使用した電源OR回路では、ショットキーダイオードによる電圧降下が電池寿命に大きく影響を及ぼします。
本記事では、この課題を解決する理想ダイオードの仕組みとメリットを解説します。
1. バックアップ電池に使われる電源OR回路
バックアップ電池は、電源断や瞬断時にもシステムの重要な情報(設定データ、時刻データなど)を維持するため、さまざまなアプリケーションで使用されています。代表的なアプリケーション例として、PLC(Programmable Logic Controller:産業用制御装置)、ガスメーター、火災報知器、IoTセンサなどがあります。
これらのアプリケーションでは、メイン電源とバックアップ電池を切り替えるために電源OR回路が用いられます。
一般的には、それぞれの電源間に逆流防止の目的でショットキーダイオードが実装されています。
2. ダイオードのVF(順方向電圧降下)
ダイオードは、電源回路を中心に逆流防止用途で広く利用されています。一方で、特性上、ダイオード通過後に電圧が降下するという課題があります。この電圧降下はVF(順方向電圧降下)として規定されています。
ダイオードの中でも、ショットキーダイオードはVFが低い特長を持っていますが、それでも0.2V~0.5V程度の電圧降下は発生します。
3. 理想ダイオード(Ideal Diode)とは?ショットキーダイオードとの違い
前述したダイオードの課題を解決するソリューションとして、「理想ダイオード」と呼ばれるデバイスがあります。
理想ダイオードは、ショットキーダイオードと比べて、数mV~数十mVという極めて低いVFを実現している点が特長です。
さらに、逆方向漏れ電流(IR)も非常に小さいという優れた特性を備えています。
| ショットキーダイオード | 理想ダイオード | |
|---|---|---|
| VF(順方向電圧降下) | 200mV~500mV | 7mV~50mV |
| IR(逆方向漏れ電流) | 5uA~3mA | < 1uA |
また、ショットキーダイオードの中で低VFのものは、サイズの大きい大電流品を選定する必要があります。加えてショットキーダイオードは低耐圧ではよい特性を発揮しにくく、結局大電流、かつ耐圧も高いオーバースペックで大きいサイズを使用せざるをえません。
一方理想ダイオードでは、例えば5Vラインの使用に特化した製品の選定も可能で、システムに適したサイズ感で低VFの製品を選定することができます。
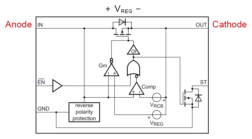
4. 理想ダイオードの基本動作原理
理想ダイオードは、MOSFETとそのゲートを制御するコントローラ回路から構成されています。基本的な動作は以下の通りです。
順方向動作(VIN > VOUT)
入力電圧が出力電圧より高いことを検知すると、コントローラが内蔵MOSFETのゲートを制御し、MOSFETをONにします。このときの理想ダイオードの順方向電圧降下は、ダイオードのような固定VFではなく、以下の式で表されます。
VF = I × RDS(on)
- I順方向に流れる電流
- RDS(on)内蔵MOSFETのON抵抗
内蔵MOSFETのON抵抗は低いため(例:100mΩ程度)、VFはショットキーダイオードに比べて大幅に小さくなります。
逆方向動作(VOUT > VIN)
出力電圧が入力電圧を上回ると、コントローラは即座に内蔵MOSFETをOFFにし、逆方向の電流を遮断します。
5. 電源OR回路で理想ダイオードを使うメリット
バックアップ電池として広く使われている一次電池(例:リチウム一次電池)は長期間使用すると劣化により内部抵抗が増加し、負荷(回路)を接続した際の電圧降下が初期状態よりも大きくなります。

負荷回路(後段回路)が正常に動作するためには最低限必要な電圧(例:2.5V以上)が定められていますが、電池の劣化によりこの電圧を供給できなくなると、電池寿命に達したと判断されます。電源OR回路では、この寿命を評価する際に、ダイオードによる電圧降下VFも併せて考慮する必要があります。
図4に示すように、ショットキーダイオード(青線、VF=0.3V)は電圧降下が大きいため、早期に回路動作電圧(2.5V)を下回ります。一方、理想ダイオード(オレンジ線、VF=0.03V)は電圧降下が極めて小さいため、回路に供給できる電圧をより長時間確保でき、結果としてバックアップ電池の実質的な使用時間(寿命)を延ばすことができます。
理想ダイオードの放電特性比較例
6. まとめ
いかがだったでしょうか。
理想ダイオードは、従来のショットキーダイオードと比較して大幅に低いVF特性を実現し、バックアップ電池の寿命延長に大きく貢献します。特に長期間の動作が求められるIoTデバイスや産業機器において、その効果は顕著に現れます。
例えばNexperiaからは、1.2~5.5V入力、最大1.5Aに対応したシンプルな理想ダイオードIC「NID5100」などが提供されています。
電源OR回路やバックアップ電源用途において、設計変更を最小限に抑えながら電池寿命の延長を実現したい場合に有効なソリューションです。詳細は以下をご参照ください。
Nexperia製品の活用や製品選定についてのご相談がございましたら、お気軽にお問い合わせください。




